Explore insurance plans made to protect you, your employees, and your organization through every stage of life.
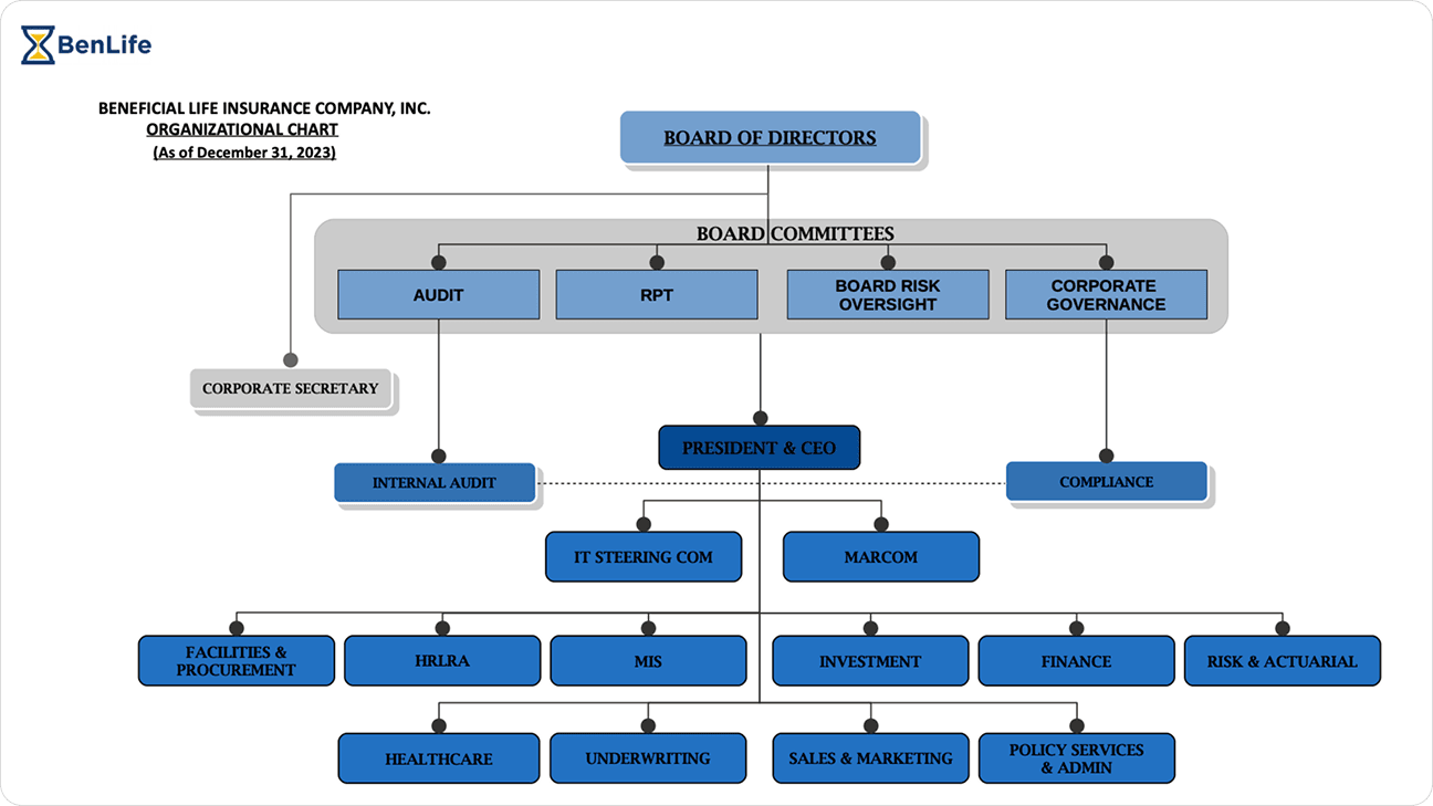
Learn about BenLife’s leadership, governance practices, and investor disclosures.
BenLife is a wholly Filipino-owned life insurance company delivering individual, group, and employee insurance solutions nationwide for over six decades.
Access support and find what you need in one place.
Our members bring a diverse range of knowledge, perspective and experience to the company, guiding and driving long-term value to the company and its clients.

Acting Chairman of the Board

Independent Director
Jaime F. Panganiban
Independent Director
Chairman
John E. Huang
Vice Chairman
Independent Director
Cesar O. Vitusio
Member
Independent Director
Roberto F. De Ocampo
Member
Independent Director
Cesar O. Vitusio
Chairman
Independent Director
John E. Huang
Vice Chairman
Independent Director
Jaime F. Panganiban
Member
Independent Director
Jaime C. Fernandez
Member
Executive Director
Roberto F. De Ocampo
Alternate Member
Independent Director